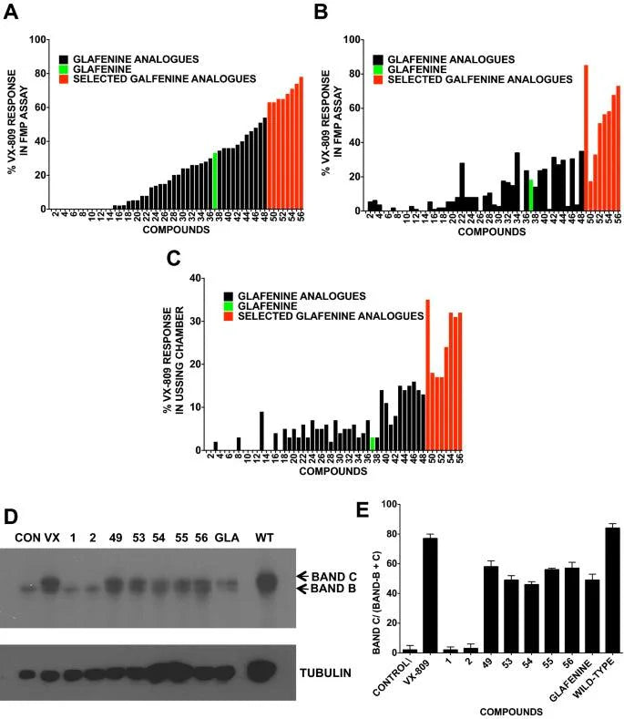
El AINE glafenina rescata mutantes CFTR de clase 2 mediante la inhibición de la ciclooxigenasa 2 de la vía del ácido araquidónico
La mayoría de los casos de fibrosis quística (FQ) son causados por mutaciones de clase 2 en el regulador transmembrana de la fibrosis quística (CFTR). Estas proteínas conservan parte de la función del canal pero se retienen en el retículo endoplásmico (RE). El rescate parcial del mutante CFTR clase 2 más común, F508del-CFTR, se ha logrado mediante el desarrollo de chaperonas farmacológicas (Tezacaftor y Elexacaftor) que se unen directamente a CFTR. Sin embargo, no está claro si estos medicamentos rescatarán a todos los mutantes CFTR de clase 2 a un nivel médicamente relevante. Anteriormente hemos demostrado que el ibuprofeno, un fármaco antiinflamatorio no esteroideo (AINE), puede corregir el tráfico de F508del-CFTR. Aquí, utilizamos ARNi e inhibidores farmacológicos para determinar el mecanismo de acción del AINE glafenina. Utilizando ensayos de estabilidad térmica celular (CETSA), demostramos que es un modulador de la proteostasis. Utilizando química medicinal, identificamos un derivado con una potencia correctora de CFTR cuatro veces mayor. Además, demostramos que estos nuevos inhibidores de la vía del ácido araquidónico pueden rescatar mutantes de clase 2 difíciles de corregir, como G85E-CFTR> 13%, el de las células no FQ en células HBE bien diferenciadas. Por lo tanto, los resultados sugieren que apuntar a la vía del ácido araquidónico puede ser una forma rentable de desarrollar correctores de ciertas mutaciones CFTR de clase 2 que antes eran difíciles de corregir.
Estudios de pinzamiento de voltaje de células epiteliales bronquiales humanas primarias (HBE)
Se sembraron células HBE en insertos Snapwell recubiertos de fibronectina (Corning, Tewksbury MA) y el medio apical se eliminó después de 24 h para establecer una interfaz aire-líquido 68 . La resistencia transepitelial se controló utilizando un voltímetro epitelial EVOM (World Precision Instr. Sarasota FL) y se utilizaron monocapas después de 4 semanas cuando la resistencia era de 300 a 400 Ω cm 2 . Las monocapas de HBE que expresaban F508del-CFTR se trataron en ambos lados con dimetilsulfóxido al 0,1 % (control negativo) o compuesto de prueba 10 µM (excepto VX-809; 1 µM) en OptiMEM que contenía suero bovino fetal al 2 % (v/v). La corriente de cortocircuito ( I sc) se midió a través de monocapas montadas en cámaras Ussing modificadas y se fijó el voltaje utilizando una pinza de corriente-voltaje multicanal VCCMC6 (Physiologic Instruments San Diego CA.).
La conductancia de la membrana apical se aisló funcionalmente permeabilizando la membrana basolateral con 200 μg/ml de nistatina e imponiendo un gradiente de Cl − de apical a basolateral. La solución basolateral contenía NaCl 1,2 mM, Na-gluconato 115 mM, NaHCO3 25 mM, MgCl2 1,2 mM, CaCl2 4 mM, KH2PO4 2,4 mM , K2HPO4 1,24 mM y glucosa 10 mM (pH 7,4). . La solución apical contenía NaCl 115 mM, NaHCO3 25 mM, MgCl2 1,2 mM, CaCl2 1,2 mM, KH2PO4 2,4 mM, K2HPO4 1,24 mM y manitol 10 mM (pH 7,4). La glucosa apical se reemplazó con manitol para eliminar la corriente mediada por el cotransporte de Na + -glucosa. La permeabilización exitosa de la membrana basolateral en estas condiciones fue obvia a partir de la inversión de I sc. Las soluciones se mantuvieron a 37 °C y se agitaron continuamente mediante gasificación con 95 % de O2/5 % de CO2. Se midió el voltaje transepitelial y las corrientes pasaron a través de electrodos de Ag/AgCl con puente de agar. Se administraron pulsos (amplitud de 1 mV, duración de 1 s) cada 90 s para monitorear la resistencia y se usó una interfaz PowerLab/8SP para la adquisición de datos. CFTR se activó añadiendo forskolina 10 µM + genisteína 50 µM a la solución de baño apical, y el Isc resultante fue sensible a CFTR inh-172 [10 µM] 69 , lo que confirma que estaba mediado por CFTR.






